[Deprecated] since 23.08.18. Use fmesher::fm_simplify_helper() instead.

Attempts to simplify a polygonal curve by joining nearly colinear segments.

Uses a variation of the binary splitting Ramer-Douglas-Peucker algorithm, with a width eps ellipse instead of a rectangle, motivated by prediction ellipse for Brownian bridge.

inla.simplify.curve(loc, idx, eps)

Arguments

loc

Coordinate matrix.

idx

Index vector into loc specifying a polygonal curve.

eps

Straightness tolerance.

Value

An index vector into loc specifying the simplified polygonal curve.

Author

Finn Lindgren finn.lindgren@gmail.com

Examples


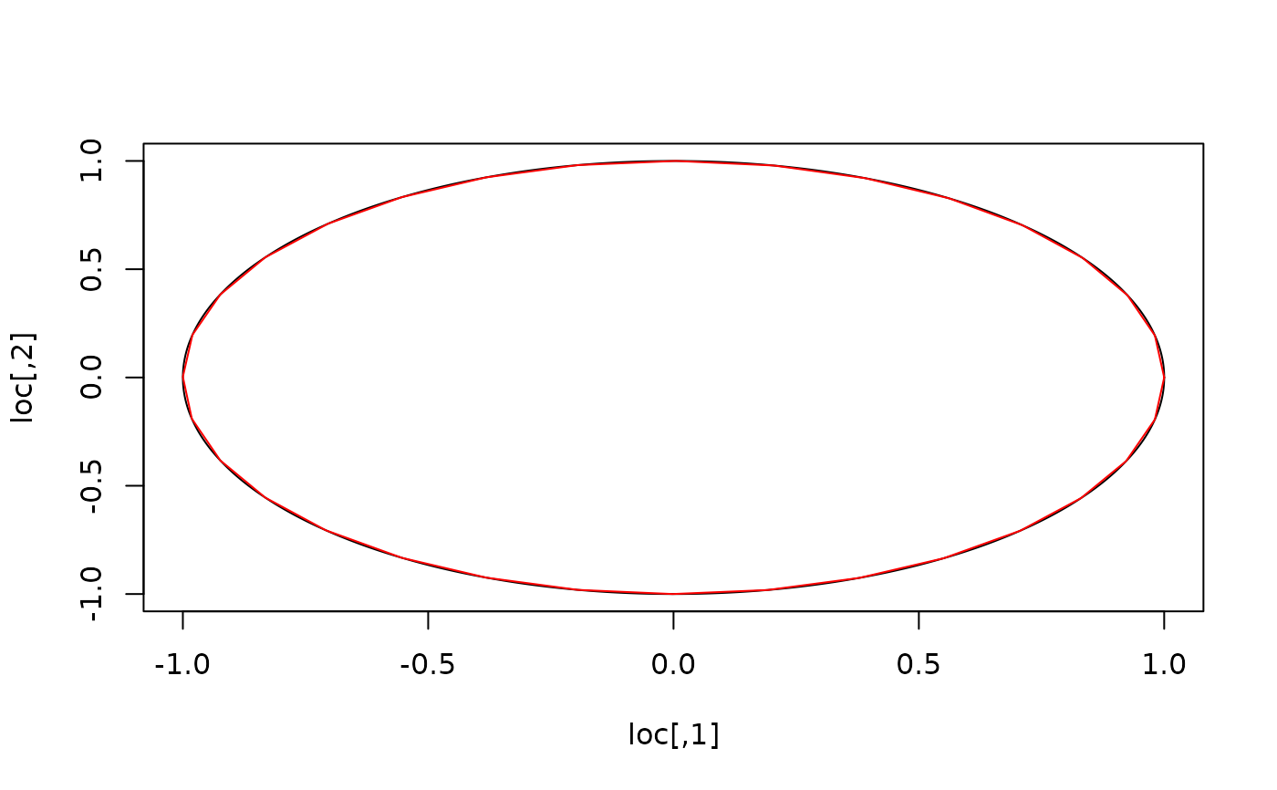
theta <- seq(0, 2 * pi, length.out = 1000)
loc <- cbind(cos(theta), sin(theta))
idx <- inla.simplify.curve(loc = loc, idx = 1:nrow(loc), eps = 0.01)
#> Warning: `inla.simplify.curve()` was deprecated in INLA 23.08.18.
#>  Please use `fmesher::fm_simplify_helper()` instead.
#>  For more information, see
#>   https://inlabru-org.github.io/fmesher/articles/inla_conversion.html
#>  To silence these deprecation messages in old legacy code, set
#>   `inla.setOption(fmesher.evolution.warn = FALSE)`.
#>  To ensure visibility of these messages in package tests, also set
#>   `inla.setOption(fmesher.evolution.verbosity = 'warn')`.
print(c(nrow(loc), length(idx)))
#> [1] 1000   33
plot(loc, type = "l")
lines(loc[idx, ], col = "red")